Εκσυγχρονίστε και αναβαθμίστε τη ψηφιακή υποδομή του λογιστικού σας γραφείου!

Μάθετε περισσότερα

Ο φορολογικός σας σύμβουλος! Αποκτήστε πρόσβαση στη γνώση από €8,33/ μήνα.

Μάθετε περισσότερα

Ειδικός Φόρος Κατανάλωσης και Φ.Π.Α.

Α. 1186/2025 Όροι, προϋποθέσεις και απαιτούμενοι έλεγχοι, για την απαλλαγή από τον ειδικό φόρο κατανάλωσης του φυσικού αερίου που χρησιμοποιείται αποκλειστικά για την παραγωγή ηλεκτρικής ενέργειας.

Αριθμ. Α. 1186

ΦΕΚ B' 7306/31.12.2025

Όροι, προϋποθέσεις και απαιτούμενοι έλεγχοι, για την απαλλαγή από τον ειδικό φόρο κατανάλωσης του φυσικού αερίου που χρησιμοποιείται αποκλειστικά για την παραγωγή ηλεκτρικής ενέργειας.

ΟΙ ΥΦΥΠΟΥΡΓΟΙ

ΕΘΝΙΚΗΣ ΟΙΚΟΝΟΜΙΑΣ ΚΑΙ ΟΙΚΟΝΟΜΙΚΩΝ

ΠΕΡΙΒΑΛΛΟΝΤΟΣ ΚΑΙ ΕΝΕΡΓΕΙΑΣ

ΚΑΙ

Ο ΔΙΟΙΚΗΤΗΣ ΤΗΣ ΑΝΕΞΑΡΤΗΤΗΣ ΑΡΧΗΣ ΔΗΜΟΣΙΩΝ ΕΣΟΔΩΝ

Έχοντας υπόψη:

1. Τις διατάξεις:

α) Των άρθρων 52, 71, 72, της περ. στ) της παρ. 1 του άρθρου 76 και της παρ. 6 του άρθρου 117 του ν. 5222/2025 «Εθνικός Τελωνειακός Κώδικας και άλλες διατάξεις - Συνταξιοδοτικές διατάξεις» (Α’134),

β) της εξουσιοδοτικής διάταξης της παρ. 32 του άρθρου 196 του ν. 5222/2025 (Α’134),

γ) του άρθρου 90 του Κώδικα νομοθεσίας για την Κυβέρνηση και τα κυβερνητικά όργανα (π.δ. 63/2005, Α’98), το οποίο διατηρήθηκε σε ισχύ με την περ. 22 του άρθρου 119 του ν. 4622/2019 (Α’133),

δ) του Κεφαλαίου Α’«Σύσταση Ανεξάρτητης Αρχής Δημοσίων Εσόδων» του Μέρους Πρώτου του ν. 4389/2016 «Επείγουσες διατάξεις για την εφαρμογή της συμφωνίας δημοσιονομικών στόχων και διαρθρωτικών μεταρρυθμίσεων και άλλες διατάξεις» (Α’ 94) και ειδικότερα της περ. δ) της παρ. 2 του άρθρου 2, του άρθρου 7, της παρ. 1 του άρθρου 14 και του άρθρου 41 αυτού,

ε) του ν. 4001/2011 «Για την Λειτουργία Ενεργειακών Αγορών Ηλεκτρισμού και Φυσικού Αερίου, για Έρευνα, Παραγωγή και Δίκτυα Μεταφοράς Υδρογονανθράκων και άλλες ρυθμίσεις» (Α’179),

στ) του ν. 4986/2022 «Ενσωμάτωση της Οδηγίας (ΕΕ) 2019/944 του Ευρωπαϊκού Κοινοβουλίου και του Συμβουλίου της 5ης Ιουνίου 2019 σχετικά με τους κοινούς κανόνες για την εσωτερική αγορά ηλεκτρικής ενέργειας και την τροποποίηση της Οδηγίας 2012/27/ΕΕ και άλλες επείγουσες διατάξεις» (Α’204),

ζ) του ν. 4951/2022 «Εκσυγχρονισμός της αδειοδοτικής διαδικασίας Ανανεώσιμων Πηγών Ενέργειας Β’φάση, Αδειοδότηση παραγωγής και αποθήκευσης ηλεκτρικής ενέργειας, πλαίσιο ανάπτυξης Πιλοτικών Θαλάσσιων Πλωτών Φωτοβολταϊκών Σταθμών και ειδικότερες διατάξεις για την ενέργεια και την προστασία του περιβάλλοντος» (Α’129),

η) του ν. 3468/2006 «Παραγωγή Ηλεκτρικής Ενέργειας από Ανανεώσιμες Πηγές Ενέργειας και Συμπαραγωγή Ηλεκτρισμού και Θερμότητας Υψηλής Απόδοσης και λοιπές διατάξεις» (Α’129).

θ) του ν. 3734/2009 «Προώθηση της συμπαραγωγής δύο ή περισσότερων χρήσιμων μορφών ενέργειας, ρύθμιση ζητημάτων σχετικών με το Υδροηλεκτρικό Έργο Μεσοχώρας και άλλες διατάξεις» (Α’8).

ι) του ν. 4308/2014 «Ελληνικά Λογιστικά Πρότυπα, συναφείς ρυθμίσεις και άλλες διατάξεις» (Α’251),

ια) του ν. 4342/2015 «Συνταξιοδοτικές ρυθμίσεις, ενσωμάτωση στο Ελληνικό Δίκαιο της Οδηγίας 2012/27/ ΕΕ του Ευρωπαϊκού Κοινοβουλίου και του Συμβουλίου της 25ης Οκτωβρίου 2012 “Για την ενεργειακή απόδοση, την τροποποίηση των Οδηγιών 2009/125/ΕΚ και 2010/30/ΕΕ και την κατάργηση των Οδηγιών 2004/8/ΕΚ και 2006/32/ΕΚ”, όπως τροποποιήθηκε από την Οδηγία 2013/12/ΕΕ του Συμβουλίου της 13ης Μαΐου 2013 “Για την προσαρμογή της Οδηγίας 2012/27/ΕΕ του Ευρωπαϊκού Κοινοβουλίου και του Συμβουλίου για την ενεργειακή απόδοση, λόγω της προσχώρησης της Δημοκρατίας της Κροατίας”και άλλες διατάξεις» (Α’143),

ιβ) του κατ’ εξουσιοδότηση Κανονισμού (ΕΕ) 2015/2402 της Επιτροπής σχετικά με την αναθεώρηση των εναρμονισμένων τιμών αναφοράς ως προς την απόδοση για τη χωριστή παραγωγή ηλεκτρισμού και θερμότητας κατ’εφαρμογή της οδηγίας 2012/27/ΕΕ του Ευρωπαϊκού Κοινοβουλίου και του Συμβουλίου και την κατάργηση της εκτελεστικής απόφασης 2011/877/ΕΕ της Επιτροπής,

ιγ) του π.δ. 70/2015 σχετικά με τη μετονομασία, μεταξύ άλλων, του Υπουργείου Παραγωγικής Ανασυγκρότησης, Περιβάλλοντος και Ενέργειας σε Υπουργείο Περιβάλλοντος και Ενέργειας (Α’114),

ιδ) του π.δ. 132/2017 «Οργανισμός Υπουργείου Περιβάλλοντος και Ενέργειας ΥΠΕΝ» (Α’160),

ιε) του π.δ. 142/2017 «Οργανισμός Υπουργείου Οικονομικών» (Α’181),

ιστ) του π.δ. 77/2023 «Σύσταση Υπουργείου και μετονομασία Υπουργείων - Σύσταση, κατάργηση και μετονομασία Γενικών και Ειδικών Γραμματειών - Μεταφορά αρμοδιοτήτων, υπηρεσιακών μονάδων, θέσεων προσωπικού και εποπτευόμενων φορέων» (Α’130),

ιζ) του π.δ. 82/2023 «Μετονομασία Υπουργείου Σύσταση και μετονομασία Γενικών Γραμματειών - Μεταφορά αρμοδιοτήτων, υπηρεσιακών μονάδων και θέσεων προσωπικού - Τροποποίηση και συμπλήρωση του π.δ. 77/2023 (Α’130) - Μεταβατικές διατάξεις» (Α’139),

ιη) του π.δ. 27/2025 «Διορισμός Υπουργών, Αναπληρωτή Υπουργού, Υφυπουργών και Αντιπροέδρου της Κυβέρνησης» (Α’44).

2. Την υπό στοιχεία 47542 ΕΞ 2025/19.03.2025 κοινή απόφαση του Πρωθυπουργού και του Υπουργού Εθνικής Οικονομίας και Οικονομικών «Ανάθεση αρμοδιοτήτων στον Υφυπουργό Εθνικής Οικονομίας και Οικονομικών, Γεώργιο Κώτσηρα» (Β’1327).

3. ΤηνυπόστοιχείαΥΠΕΝ/ΥΠΡΓ/37371/2512/04.04.2025 κοινή απόφαση του Πρωθυπουργού και του Υπουργού Περιβάλλοντος και Ενέργειας «Ανάθεση αρμοδιοτήτων στον Υφυπουργό Περιβάλλοντος και Ενέργειας, Νικόλαο Τσάφο» (Β’1660).

4. Την υπό στοιχεία Δ.ΟΡΓ.Α 1125859 ΕΞ2020/ 23-10-2020 απόφαση του Διοικητή της ΑΑΔΕ «Οργανισμός της Ανεξάρτητης Αρχής Δημοσίων Εσόδων (Α.Α.Δ.Ε.)» (Β’4738).

5. Την υπ’ αρ. 1 της 20-01-2016 πράξη του Υπουργικού Συμβουλίου «Επιλογή και διορισμός Γενικού Γραμματέα της Γενικής Γραμματείας Δημοσίων Εσόδων του Υπουργείου Οικονομικών» (Υ.Ο.Δ.Δ. 18), σε συνδυασμό με το πρώτο εδάφιο της παρ. 10 του άρθρου 41 του ν. 4389/2016, την υπ’ αρ. 39/3/30.11.2017 (Υ.Ο.Δ.Δ. 689) απόφαση του Συμβουλίου Διοίκησης της Α.Α.Δ.Ε., την υπό στοιχεία 5294ΕΞ2020/17.01.2020 (Υ.Ο.Δ.Δ. 27) απόφαση του Υπουργού Οικονομικών» καθώς και την υπ’αρ. 7608/17.1.2025απόφασητουΥπουργούΕθνικήςΟικονομίαςκαιΟικονομικών«ΑνανέωσητηςθητείαςτουΔιοικητή τηςΑνεξάρτητηςΑρχήςΔημοσίωνΕσόδων»(Υ.Ο.Δ.Δ.11).

6. Την υπό στοιχεία A.1218/11.06.2019 απόφαση του Διοικητή της ΑΑΔΕ «Όροι και προϋποθέσεις που διέπουν τη διαδικασία βεβαίωσης και είσπραξης του Ε.Φ.Κ., του Φ.Π.Α. και των λοιπών επιβαρύνσεων του φυσικού αερίου των περ. ιζ’ και ιη’, της παρ. 1, του άρθρου 73 του ν. 2960/2001, κατά την παράδοση αυτού προς κατανάλωση» (Β’2264).

7.Την υπό στοιχεία A. 1217/06.06.2019 κοινή απόφαση της Υφυπουργού Οικονομικών και του Υπουργού Περιβάλλοντος και Ενέργειας «Καθορισμός των στοιχείων που διαβιβάζονται στις αρμόδιες Ελεγκτικές Υπηρεσίες Τελωνείων (ΕΛ.Υ.Τ.) καθώς και η συχνότητα και ο τρόπος διαβίβασής τους, στο πλαίσιο επιβολής Ειδικού Φόρου Κατανάλωσης (Ε.Φ.Κ.) στο φυσικό αέριο» (Β’2243).

8. Την υπό στοιχεία Φ.254/167/22-3-2001 απόφαση Υπουργού Οικονομικών «Καθιέρωση εντύπου με την ονομασία Δήλωση Ειδικού Φόρου Κατανάλωσης και λοιπών φορολογιών» (Β’356).

9. Την υπό στοιχεία Δ5-ΗΛ/Γ/Φ1/οικ.15641/14.07.2009 απόφαση του Υπουργού Ανάπτυξης «Καθορισμός λεπτομερειών της μεθόδου υπολογισμού της ηλεκτρικής ενέργειας από συμπαραγωγή και της αποδοτικότητας συμπαραγωγής» (Β’1420), όπως τροποποιήθηκε με την υπό στοιχεία Δ5-ΗΛ/Γ/Φ1/749/21.03.2012 απόφαση του Υφυπουργού Περιβάλλοντος, Ενέργειας και Κλιματικής Αλλαγής «Τροποποίηση και συμπλήρωση της απόφασης του Υπουργού Ανάπτυξης Δ5-ΗΛ/Γ/Φ1/οικ.15641 (Β’ 1420) περί καθορισμού των λεπτομερειών της μεθόδου υπολογισμού της ηλεκτρικής ενέργειας από συμπαραγωγή και της αποδοτικότητας συμπαραγωγής και ρύθμιση θεμάτων σχετικών με την αδειοδότηση των Μονάδων παραγωγής Ηλεκτρικής Ενέργειας από Συμπαραγωγή και Συμπαραγωγή Υψηλής Αποδοτικότητας και τη συμμετοχή τους στην Αγορά Ηλεκτρικής Ενέργειας και το Σύστημα Εγγυημένων Τιμών ΑΠΕ και ΣΗΘΥΑ καθώς και την αποζημίωση αυτών» (Β’889).

10. Την υπόστοιχεία Δ5-ΗΛ/Γ/Φ1/οικ.23278/23.11.2012 απόφαση του Υφυπουργού Περιβάλλοντος, Ενέργειας και Κλιματικής Αλλαγής «Συμπληρωματικές Διατάξεις για μονάδες Συμπαραγωγής Ηλεκτρισμού και Θερμότητας Υψηλής Αποδοτικότητας, τύπος και περιεχόμενο Συμπληρωματικών Συμβάσεων Συναλλαγών Ηλεκτρικής Ενέργειας Κατανεμόμενων Μονάδων ΣΗΘΥΑ καιΤεχνικό Προσάρτημα Μονάδων ΣΗΘΥΑ του Μητρώου Μονάδων ΑΠΕ και ΣΗΘ/ΣΗΘΥΑ» (Β’3108).

11. Την υπ’ αρ. 1116/2018 απόφαση της ΡΑΕ «Έγκριση του Κανονισμού λειτουργίας της Αγοράς Επόμενης Ημέρας και της Ενδοημερήσιας Αγοράς, σύμφωνα με τα άρθρα 9, 10 και 18 του ν. 4425/2016 (Α’185), ως ισχύει» (Β’5914).

12. Την υπ’ αρ. 1090/2018 απόφαση της ΡΑΕ «Έγκριση του Κανονισμού Αγοράς Εξισορρόπησης, σύμφωνα με τα άρθρα 17 και 18 του ν. 4425/2016 (Α’ 185), όπως ισχύει» (Β’5910).

13.Την υπό στοιχεία Δ5-ΗΛ/Γ/Φ1/οικ.1183/22.01.2013 απόφαση του Υφυπουργού Περιβάλλοντος, Ενέργειας και Κλιματικής Αλλαγής «Διαδικασία έκδοσης αδειών εγκατάστασης και λειτουργίας σταθμών συμπαραγωγής ηλεκτρισμού και θερμότητας (ΣΗΘ) και συμπαραγωγής ηλεκτρισμού και θερμότητας υψηλής αποδοτικότητας (ΣΗΘΥΑ) με χρήση συμβατικών καυσίμων» (Β’192).

14.Το υπό στοιχεία Ο-81611/30.03.2020 έγγραφο της ΡΑΕ προς τον Υπουργό Περιβάλλοντος και Ενέργειας και τον Διοικητή της Ανεξάρτητης Αρχής Δημοσίων Εσόδων σχετικά με την υπ’αρ. 8/2019 Γνώμη της «Για τον προσδιορισμό μεθοδολογίας κατανομής του φυσικού αερίου που καταναλώνεται για την παραγωγή ηλεκτρικής ενέργειας και θερμικής ενέργειας σε μια μονάδα ΣΗΘ/ΣΗΘΥΑ για την επιβολή Ειδικού Φόρου Κατανάλωσης στην ποσότητα φυσικού αερίου που αντιστοιχεί στην παραγωγή θερμικής ενέργειας» (ΑΔΑ: Ψ52ΣΙΔΞ-65Θ/30.03.2020).

15. Την υπό στοιχεία Α.1185/11.08.2021 κοινή απόφαση του Υπουργού Περιβάλλοντος και Ενέργειας και του Διοικητή της ΑΑΔΕ «Όροι, προϋποθέσεις και απαιτούμενοι έλεγχοι, για την απαλλαγή από τον Ειδικό Φόρο Κατανάλωσης του φυσικού αερίου που χρησιμοποιείται για την παραγωγή ηλεκτρικής ενέργειας» (Β’3985).

16. Την ανάγκη αναθεώρησης της ανωτέρω υπό στοιχεία Α.1185/11.08.2021 κοινής απόφασης με σκοπό τη βελτίωση της διαδικασίας απαλλαγής από τον ειδικό φόρο κατανάλωσης του φυσικού αερίου που χρησιμοποιείται αποκλειστικά για την παραγωγή ηλεκτρικής ενέργειας.

17. Το γεγονός ότι από τις διατάξεις της παρούσας απόφασης δεν προκαλείται δαπάνη σε βάρος κρατικού προϋπολογισμού.

18. Το γεγονός ότι με τις διατάξεις της παρούσας τροποποιείται η διοικητική διαδικασία με επίσημο τίτλο «Απαλλαγή από τον ειδικό φόρο κατανάλωσης του φυσικού αερίου που χρησιμοποιείται αποκλειστικά για την παραγωγή ηλεκτρικής ενέργειας» και Mοναδικό Αριθμό Καταχώρισης (Μ.Α.Κ.) στο ΕΜΔΔ «Μίτος» 462651,

αποφασίζουμε:

Άρθρο 1

Σκοπός - Πεδίο εφαρμογής

1. Με την παρούσα καθορίζονται:

α) Οι όροι, οι προϋποθέσεις και η διαδικασία χορήγησης της απαλλαγής από τον ειδικό φόρο κατανάλωσης (Ε.Φ.Κ.) του φυσικού αερίου της περ. ιη), της παρ. 1, του άρθρου 71 του ν. 5222/2025 (Α’134) που χρησιμοποιείται αποκλειστικά για την παραγωγή ηλεκτρικής ενέργειας,

β) τα δικαιούχα απαλλαγής πρόσωπα,

γ) η αρμόδια αρχή για την έγκριση υπαγωγής στις διατάξεις της περ. στ) της παρ. 1 του άρθρου 76 του ν. 5222/2025 καθώς και για την παρακολούθηση και τον έλεγχο της νόμιμης χρησιμοποίησης του φυσικού αερίου που χρησιμοποιείται αποκλειστικά για την παραγωγή ηλεκτρικής ενέργειας,

δ) η αρμόδια αρχή για την υποβολή της Δήλωσης Ειδικού Φόρου Κατανάλωσης με απαλλαγή από τον ΕΦΚ,

ε) οι υποχρεώσεις των δικαιούχων απαλλαγής προσώπων,

στ) ο προσδιορισμός των απαλλασσομένων ποσοτήτων φυσικού αερίου που χρησιμοποιούνται για τη παραγωγή ηλεκτρικής ενέργειας σε σχέση με τις λοιπές χρήσεις, σε περίπτωση κοινών μετρητών,

ζ) ο προσδιορισμός των απαλλασσομένων ποσοτήτων φυσικού αερίου που χρησιμοποιούνται για τη παραγωγή ηλεκτρικής ενέργειας σε μονάδες συμπαραγωγής ηλεκτρισμού και θερμότητας,

η) οι υποχρεώσεις των διανομέων αναδιανομέων φυσικού αερίου,

θ) οι έλεγχοι που πραγματοποιούνται από την αρμόδια αρχή.

2. Στο πεδίο εφαρμογής της παρούσας εμπίπτουν τα φυσικά ή νομικά πρόσωπα της παρ. 1 του άρθρου 2.

Άρθρο 2

Δικαιούχα απαλλαγής πρόσωπα - Αρμόδιες Αρχές - Μητρώο δικαιούχων απαλλαγής

1. Δικαιούχα απαλλαγής πρόσωπα από τον Ε.Φ.Κ. με την τήρηση των όρων και προϋποθέσεων της παρούσας, είναι τα φυσικά ή νομικά πρόσωπα, τα οποία χρησιμοποιούν φυσικό αέριο αποκλειστικά για την παραγωγή ηλεκτρικής ενέργειας, η οποία είτε εγχέεται στο Σύστημα Μεταφοράς ή στο Δίκτυο Διανομής, είτε παράγεται για ιδία χρήση, στην περίπτωση αυτοπαραγωγών του άρθρου 2 του ν. 4001/2011 (Α’179). Στα ανωτέρω πρόσωπα περιλαμβάνονται και οι μονάδες συμπαραγωγής ηλεκτρισμού και θερμότητας (Σ.Η.Θ. και Σ.Η.Θ.Υ.Α.), κατά την έννοια του άρθρου 3 του ν. 4342/2015 (Α’ 143), για το μέρος του φυσικού αερίου που χρησιμοποιείται για την παραγωγή ηλεκτρικής ενέργειας.

2. Αρμόδια αρχή για την έγκριση υπαγωγής στις διατάξεις της περ. στ) της παρ. 1 του άρθρου 76 του ν. 5222/2025 καθώς και για την παρακολούθηση και τον έλεγχο της νόμιμης χρησιμοποίησης του φυσικού αερίου που απαλλάσσεται από τον Ε.Φ.Κ. για την παραγωγή ηλεκτρικής ενέργειας, είναι η Ελεγκτική Υπηρεσία Τελωνείων (ΕΛ.Υ.Τ.) στη χωρική δικαιοδοσία της οποίας βρίσκεται η εγκατάσταση όπου λαμβάνει χώρα η εν λόγω παραγωγική διαδικασία.

3. Αρμόδια αρχή για την υποβολή της Δήλωσης ΕΦΚ με απαλλαγή από τον Ε.Φ.Κ της παρ. 1 του άρθρου 7, είναι η κατά τόπο αρμόδια τελωνειακή αρχή της έδρας του διανομέα ή αναδιανομέα. Ειδικότερα για την Περιφέρεια Αττικής και την Περιφερειακή Ενότητα Θεσσαλονίκης της Περιφέρειας Κεντρικής Μακεδονίας, ως αρμόδιες τελωνειακές αρχές ορίζονται το 2οΤελωνείο Πειραιά και το 3ο Τελωνείο Ε.Φ.Κ. Θεσσαλονίκης, αντίστοιχα.

4. Για τους σκοπούς της παρούσας, στην ΕΛ.Υ.Τ. Αττικής τηρείται «Μητρώο δικαιούχων απαλλαγής από τον Ε.Φ.Κ. του φυσικού αερίου που χρησιμοποιείται για την παραγωγή ηλεκτρικής ενέργειας» στο οποίο καταχωρίζονται τα στοιχεία των δικαιούχων απαλλαγής προσώπων και αποδίδεται σχετικός Αριθμός Μητρώου για κάθε εγκατάσταση δικαιούχου απαλλαγής.

Άρθρο 3

Διαδικασία υπαγωγής στις διατάξεις της περ. στ) της παρ. 1 του άρθρου 76 του ν. 5222/2025- Εγγραφή στο Μητρώο Δικαιούχων απαλλαγής

1. Για τη χορήγηση της απαλλαγής από τον ειδικό φόρο κατανάλωσης του φυσικού αερίου που χρησιμοποιείται αποκλειστικά για την παραγωγή ηλεκτρικής ενέργειας, τα πρόσωπα της παρ. 1 του άρθρου 2 υποβάλλουν στην αρμόδια ΕΛ.Υ.Τ. αίτηση για την υπαγωγή τους στις διατάξεις της περ. στ) της παρ. 1 του άρθρου 76 του ν. 5222/2025, στην οποία αναφέρονται τα κάτωθι:

  • Τα στοιχεία του αιτούντος φυσικού ή νομικού προσώπου [Ονοματεπώνυμο ή επωνυμία, Α.Φ.Μ., διεύθυνση και τα στοιχεία επικοινωνίας (τηλέφωνο, e-mail)].
  • Τα στοιχεία του νόμιμου εκπροσώπου [Ονοματεπώνυμο, Α.Φ.Μ., διεύθυνση και τα στοιχεία επικοινωνίας (τηλέφωνο, e-mail)] εφόσον πρόκειται για νομικά πρόσωπα.
  • Ο τόπος της εγκατάστασης στην οποία χρησιμοποιείται φυσικό αέριο για την παραγωγή ηλεκτρικής ενέργειας.
  • Τα στοιχεία του διανομέα ή αναδιανομέα φυσικού αερίου της περ. β) του άρθρου 52 του ν. 5222/2025, από τον οποίο προμηθεύεται φυσικό αέριο η εγκατάσταση κατά την ημερομηνία υποβολής της αίτησης.

2. Με την ως άνω αίτηση συνυποβάλλονται τα ακόλουθα δικαιολογητικά:

α) Αντίγραφο αστυνομικής ταυτότητας ή άλλου σύμφωνα με τις κείμενες διατάξεις αποδεικτικού στοιχείου ταυτότητας του φυσικού προσώπου ή προκειμένου για νομικά πρόσωπα των νόμιμων εκπροσώπων τους.

β) Εκτύπωση προσωποποιημένης πληροφόρησης του ψηφιακού συστήματος taxisnet όπου στην περίπτωση επιχειρήσεων περιλαμβάνονται τα στοιχεία, οι δραστηριότητες καθώς και οι εγκαταστάσεις τους.

γ) Πιστοποιητικό ισχύουσας νόμιμης εκπροσώπησης από το Γενικό Εμπορικό Μητρώο (Γ.Ε.ΜΗ.), για τα νομικά πρόσωπα, ανεξαρτήτως της νομικής μορφής τους και γενικό πιστοποιητικό από το Γ.Ε.ΜΗ., για όλους τους δικαιούχους, ανεξαρτήτως της νομικής μορφής τους.

δ) Άδειες παραγωγής, εγκατάστασης και λειτουργίας της παραγωγικής μονάδας, εφόσον απαιτούνται από την κείμενη νομοθεσία. Ειδικά για την περίπτωση μονάδων που βρίσκονται σε καθεστώς δοκιμαστικής λειτουργίας για τη σύνδεσή τους στο Σύστημα Μεταφοράς ή στο Δίκτυο Διανομής Ηλεκτρικής Ενέργειας, για τις οποίες δεν έχει ακόμη εκδοθεί άδεια λειτουργίας, υποβάλλεται βεβαίωση του αρμόδιου Διαχειριστή ότι η μονάδα λειτουργεί υπό καθεστώς δοκιμαστικής λειτουργίας, στην οποία επιπλέον αναφέρεται και το χρονικό διάστημα για το οποίο η μονάδα λειτουργεί υπό το καθεστώς αυτό. Μετά την έκδοση της άδειας λειτουργίας των ανωτέρω μονάδων, αυτή υποβάλλεται στην αρμόδια ΕΛ.Υ.Τ..

ε) Αναλυτική τεχνική μελέτη αρμόδιου μηχανικού, η οποία περιλαμβάνει ακριβή περιγραφή του κύριου και βοηθητικού εξοπλισμού που χρησιμοποιείται για την παραγωγή ηλεκτρικής ενέργειας, την κατά μέσο όρο εκτιμώμενη μηνιαία κατανάλωση φυσικού αερίου (GJ και MWh) σε ετήσια βάση που χρησιμοποιείται για την παραγωγή ηλεκτρικής ενέργειας και την αντίστοιχα παραγόμενη ηλεκτρική ενέργεια (MWh) για νέους παραγωγούς ή την κατά μέσο όρο πραγματοποιηθείσα μηνιαία κατανάλωση φυσικού αερίου (GJ και MWh) σε ετήσια βάση που χρησιμοποιείται για την παραγωγή ηλεκτρικής ενέργειας και την αντίστοιχα παραγόμενη ηλεκτρική ενέργεια (MWh) για τους υφιστάμενους παραγωγούς.

Προκειμένου για μονάδες συμπαραγωγής πολύ μικρής κλίμακας [με μέγιστη ηλεκτρική ισχύ μικρότερη από πενήντα κιλοβάτ (50 kWe)] του ν. 4342/2015, αναλυτική περιγραφή της εν λόγω μονάδας.

Σε περίπτωση που η εγκατάσταση διαθέτει κοινούς μετρητές φυσικού αερίου το οποίο χρησιμοποιείται τόσο για την παραγωγή ηλεκτρικής ενέργειας, όσο και για άλλες χρήσεις, στην ως άνω μελέτη περιλαμβάνεται και το ποσοστό του φυσικού αερίου το οποίο χρησιμοποιείται για την παραγωγή ηλεκτρικής ενέργειας επί της συνολικής κατανάλωσης φυσικού αερίου της εγκατάστασης,

στ) Σε περίπτωση που χρησιμοποιείται το σύνολο της προμηθευόμενης ποσότητας φυσικού αερίου αποκλειστικά για την παραγωγή ηλεκτρικής ενέργειας, υπεύθυνη δήλωση του ν. 1599/1986 με την οποία δηλώνεται ότι το σύνολο της ποσότητας φυσικού αερίου που προμηθεύονται για την εγκατάσταση παραγωγής τους, καταναλώνεται αποκλειστικά για την παραγωγή ηλεκτρικής ενέργειας.

3. Στις περιπτώσεις των επιχειρήσεων που διαθέτουν περισσότερες από μία εγκαταστάσεις/παραγωγικές μονάδες, η αίτηση της παρ. 1, μετά των απαιτούμενων δικαιολογητικών, υποβάλλεται ξεχωριστά για κάθε μία εγκατάσταση στην αρμόδια ΕΛ.Υ.Τ..

4. Μετά τον έλεγχο των ανωτέρω δικαιολογητικών από την αρμόδια ΕΛ.Υ.Τ και με την επιφύλαξη των διατάξεων του άρθρου 5, εγκρίνεται ή απορρίπτεται η υπαγωγή του αιτούντα στην περ. στ) της παρ. 1 του άρθρου 76 του ν. 5222/2025, με έκδοση σχετικής απόφασης του Προϊσταμένου της αρμόδιας ΕΛ.Υ.Τ, η οποία κοινοποιείται στον αιτούντα.

α) Σε περίπτωση απόρριψης της υπαγωγής του αιτούντα στην περ. στ) της παρ. 1 του άρθρου 76 του ν. 5222/2025, ο αιτών δύναται εντός δεκαπέντε (15) ημερολογιακών ημερών από την ημερομηνία κοινοποίησης της ως άνω απόφασης να υποβάλλει εγγράφως ένσταση τεκμηριωμένη, ενώπιον της αρμόδιας ΕΛ.Υ.Τ., προκειμένου να επανεξεταστεί η αίτησή του. Κατά την επανεξέταση αξιολογούνται τα στοιχεία της ένστασης και εκδίδεται αναλόγως σχετική απόφαση του Προϊσταμένου της αρμόδιας ΕΛ.Υ.Τ..

β) Σε περίπτωση έγκρισης της υπαγωγής του αιτούντα στην περ. στ) της παρ. 1 του άρθρου 76 του ν. 5222/2025 και για την έκδοση της σχετικής απόφασης του Προϊσταμένου της αρμόδιας ΕΛ.Υ.Τ, ο αιτών καταχωρίζεται ως δικαιούχο της απαλλαγής πρόσωπο στο τηρούμενο από την ΕΛ.Υ.Τ. Αττικής «Μητρώο δικαιούχων απαλλαγής από τον Ε.Φ.Κ. του φυσικού αερίου που χρησιμοποιείται για την παραγωγή ηλεκτρικής ενέργειας» της παρ. 4 του άρθρου 2 και αποδίδεται Αριθμός Μητρώου.

Εφόσον αρμόδια αρχή για την έγκριση υπαγωγής στην περ. στ) της παρ. 1 του άρθρου 76 του ν. 5222/2025 είναι άλλη από την ΕΛ.Υ.Τ. Αττικής, αυτή ενημερώνει σχετικά με τα στοιχεία του δικαιούχου απαλλαγής προσώπου την ΕΛ.Υ.Τ. Αττικής, προκειμένου να τα καταχωρίσει στο ως άνω Μητρώο και να αποδώσει Αριθμό Μητρώου ο οποίος γνωστοποιείται στην αρμόδια ΕΛ.Υ.Τ..

Ο ως άνω Αριθμός Μητρώου αναγράφεται στην απόφαση έγκρισης υπαγωγής του δικαιούχου απαλλαγής προσώπου στην περ. στ) της παρ. 1 του άρθρου 76 του ν. 5222/2025, που εκδίδεται από την αρμόδια ΕΛ.Υ.Τ..

5. Η υπαγωγή του δικαιούχου απαλλαγής προσώπου στην περ. στ) της παρ. 1 του άρθρου 76 του ν. 5222/2025 αρχίζει από την ημερομηνία έκδοσης της ως άνω απόφασης από την αρμόδια ΕΛ.Υ.Τ..

6. Η απόφαση έγκρισης υπαγωγής του δικαιούχου απαλλαγής προσώπου στην περ. στ) της παρ. 1 του άρθρου 76 του ν. 5222/2025, κοινοποιείται από την αρμόδια ΕΛ.Υ.Τ. και στον διανομέα ή αναδιανομέα φυσικού αερίου που αναφέρεται στην αίτηση της παρ. 1, προκειμένου να προσαρμόσει σχετικά την τιμολόγησή του.

Άρθρο 4

Υποχρεώσεις των δικαιούχων απαλλαγής προσώπων

1. Τα δικαιούχα απαλλαγής πρόσωπα, για τον έλεγχο της νόμιμης χρησιμοποίησης του φυσικού αερίου που χρησιμοποιείται για παραγωγή ηλεκτρικής ενέργειας, υποχρεούνται:

α. Να τηρούν, σε ηλεκτρονική μορφή, αναλυτική κατάσταση, στην οποία κάθε μήνα να καταχωρίζονται τα εξής:

αα. οι ποσότητες φυσικού αερίου που προμηθεύτηκαν, ανά διανομέα ή αναδιανομέα φυσικού αερίου κατά τα οριζόμενα στο άρθρο 52 του ν. 5222/2025, οι οποίες προκύπτουν από τα παραστατικά προμήθειας φυσικού αερίου ή/και από τις μετρήσεις που πραγματοποιούν οι Διαχειριστές Συστημάτων φυσικού αερίου και των λοιπών δικτύων διανομής φυσικού αερίου,

ββ. οι ποσότητες φυσικού αερίου που χρησιμοποιήθηκαν για την παραγωγή ηλεκτρικής ενέργειας, καθώς και οι ποσότητες που χρησιμοποιήθηκαν για λοιπές χρήσεις. Στην περίπτωση μονάδων συμπαραγωγής ηλεκτρισμού και θερμότητας (Σ.Η.Θ. και Σ.Η.Θ.Υ.Α), οι ποσότητες φυσικού αερίου που χρησιμοποιήθηκαν για την παραγωγή θερμικής ενέργειας σε ξεχωριστή στήλη,

γγ. οι αριθμοί των παραστατικών προμήθειας φυσικού αερίου ή/και των πρωτοκόλλων μέτρησης φυσικού αερίου των Διαχειριστών συστημάτων φυσικού αερίου και των λοιπών δικτύων διανομής φυσικού αερίου,

δδ. η παραγόμενη ποσότητα ηλεκτρικής ενέργειας (MWh) και

εε. κάθε άλλο στοιχείο που ήθελε καθορίσει η αρμόδια ΕΛ.Υ.Τ. για τη διευκόλυνση του ελέγχου.

Η παραπάνω αναλυτική κατάσταση μπορεί να υποκατασταθεί και από τα επίσημα τηρούμενα Λογιστικά Αρχεία Αποθεμάτων της επιχείρησης, που προβλέπονται από τα Ελληνικά Λογιστικά Πρότυπα, εφόσον σε αυτά αναγράφονται σε ιδιαίτερη μερίδα όλα τα προαναφερθέντα στοιχεία.

β. Να διευκολύνουν οποιοδήποτε έλεγχο κρίνει σκόπιμο η αρμόδια ΕΛ.Υ.Τ. καθώς και να συμμορφώνονται προς τις υποδείξεις της για τους σκοπούς του ελέγχου.

2. Τα δικαιούχα απαλλαγής πρόσωπα ενημερώνουν την αρμόδια Ε.Λ.Υ.Τ., για κάθε μεταβολή των στοιχείων της παρ. 2 του άρθρου 3, η οποία επέρχεται μετά την υποβολή της αίτησής τους, εντός δεκαπέντε (15) ημερολογιακών ημερών από την χρονική στιγμή της μεταβολής τους.

3. Σε περίπτωση προμήθειας φυσικού αερίου από διανομέα ή αναδιανόμεα διαφορετικό από αυτόν που αναφέρεται στην αίτηση της παρ. 1 του άρθρου 3, το δικαιούχο απαλλαγής πρόσωπο κοινοποιεί στον νέο διανομέα ή αναδιανομέα την απόφαση έγκρισης υπαγωγής του στην περ. στ) της παρ. 1 του άρθρου 76 του ν. 5222/2025, προκειμένου να προσαρμόσει σχετικά την τιμολόγησή του.

4. Σε περίπτωση εγκαταστάσεων με κοινούς μετρητές φυσικού αερίου ή μονάδων συμπαραγωγής ηλεκτρισμού και θερμότητας, τα δικαιούχα απαλλαγής πρόσωπα, μετά την έκδοση της απόφασης έγκρισης υπαγωγής τους στην περ. στ) της παρ. 1 του άρθρου 76 του ν. 5222/2025, ενημερώνουν τον εκάστοτε Προμηθευτή τους, κατά τα οριζόμενα στην υποπερ. βα) της περ. β) του άρθρου 52 του ν. 5222/2025, κάθε μήνα, για τις ποσότητες φυσικού αερίου που κατανάλωσαν αποκλειστικά για την παραγωγή ηλεκτρικής ενέργειας τον προηγούμενο μήνα, σύμφωνα με το ποσοστό που αναγράφεται στη απόφαση έγκρισης του υπαγωγής στην περ. στ) της παρ. 1 του άρθρου 76 του ν. 5222/2025 ή με τη μεθοδολογία του άρθρου 6, αντίστοιχα.

Άρθρο 5

Προσδιορισμός των απαλλασσόμενων ποσοτήτων φυσικού αερίου που χρησιμοποιούνται για τη παραγωγή ηλεκτρικής ενέργειας σε σχέση με τις λοιπές χρήσεις, σε περίπτωση κοινών μετρητών

1. Σε περίπτωση που η εγκατάσταση του αιτούντος της απαλλαγής από τον ΕΦΚ προσώπου διαθέτει κοινούς μετρητές φυσικού αερίου το οποίο χρησιμοποιείται τόσο για την παραγωγή ηλεκτρικής ενέργειας, όσο και για άλλες χρήσεις, οι απαλλασσόμενες ποσότητες φυσικού αερίου που χρησιμοποιούνται αποκλειστικά για την παραγωγή ηλεκτρικής ενέργειας προσδιορίζονται ως ακολούθως:

α. Οι ως άνω αιτούντες απαλλαγής, πέραν των δικαιολογητικών που προβλέπονται στην παρ. 2 του άρθρου 3, συνυποβάλλουν στην αρμόδια ΕΛ.Υ.Τ και αίτηση προσδιορισμού των ποσοτήτων φυσικού αερίου που χρησιμοποιείται για την παραγωγή ηλεκτρικής ενέργειας σε σχέση με το φυσικό αέριο που χρησιμοποιείται για τις άλλες χρήσεις.

β. Για τον προσδιορισμό των ποσοτήτων φυσικού αερίου που χρησιμοποιείται για την παραγωγή ηλεκτρικής ενέργειας συγκροτείται επιτροπή αποτελούμενη από δύο τελωνειακούς υπάλληλους της αρμόδιας ΕΛ.Υ.Τ., και έναν ηλεκτρολόγο μηχανικό ή μηχανολόγο μηχανικό της αρμόδιας Διεύθυνσης της οικείας Περιφερειακής Ενότητας στη χωρική αρμοδιότητα της οποίας υπάγεται η εγκατάσταση της επιχείρησης.

Για τη συγκρότηση της ως άνω επιτροπής, και εφόσον από τα λοιπά δικαιολογητικά της παρ. 2 του άρθρου 3 κρίνεται ότι ο αιτών την απαλλαγή δύναται να υπαχθεί στην περ. στ) της παρ. 1 του άρθρου 76 του ν. 5222/2025, ο Προϊστάμενος της αρμόδιας ΕΛ.Υ.Τ., αποστέλλει έγγραφο στην αρμόδια Διεύθυνση της οικείας Περιφερειακής Ενότητας, για τον ορισμό υπαλλήλου που θα συμμετέχει σε αυτή. Με το ανωτέρω έγγραφο αποστέλλεται συνημμένα και η αναλυτική τεχνική μελέτη που υποβάλλεται, σύμφωνα με την περ. ε) της παρ. 2 του άρθρου 3.

γ. Μετά τον ορισμό των υπαλλήλων από τις ως άνω αρμόδιες αρχές, ο Προϊστάμενος της αρμόδιας ΕΛ.Υ.Τ., συγκροτεί την επιτροπή, κατά τα προβλεπόμενα στην περ. β., με προεδρεύοντα έναν, εκ των δύο υπαλλήλων της αρμόδιας ΕΛ.Υ.Τ., η οποία διενεργεί επιθεώρηση της εγκατάστασης του αιτούντος απαλλαγής, επαληθεύει τα στοιχεία που περιγράφονται στην υποβληθείσα αναλυτική τεχνική μελέτη της περ. ε) της παρ. 2 του άρθρου 3 και προσδιορίζει το ποσοστό του απαλλασσόμενου από τον Ε.Φ.Κ. φυσικού αερίου που χρησιμοποιείται για την παραγωγή ηλεκτρικής ενέργειας επί της συνολικής κατανάλωσης φυσικού αερίου της εγκατάστασης. Κατά τη διάρκεια του ελέγχου η επιτροπή δύναται να ζητήσει οποιοδήποτε άλλο στοιχείο κριθεί σκόπιμο για τη διενέργεια αυτού.

δ. Με την ολοκλήρωση του ελέγχου, συντάσσεται σχετικό πρακτικό από την επιτροπή με το προσδιορισθέν ποσοστό του απαλλασσόμενου από τον Ε.Φ.Κ. φυσικού αερίου που χρησιμοποιείται αποκλειστικά για την παραγωγή ηλεκτρικής ενέργειας επί της συνολικής κατανάλωσης φυσικού αερίου της εγκατάστασης, το οποίο υποβάλλεται στην αρμόδια ΕΛ.Υ.Τ..

Ο Προϊστάμενος της αρμόδιας ΕΛ.Υ.Τ. κοινοποιεί με έγγραφό του στον αιτούντα το ως άνω πρακτικό. Σε περίπτωση προσδιορισμού ποσοστού διαφορετικού από αυτό που αναγράφεται στην τεχνική μελέτη, ο αιτών δύναται εντός δεκαπέντε (15) ημερολογιακών ημερών από την ημερομηνία κοινοποίησης του ως άνω πρακτικού να υποβάλλει εγγράφως, ένσταση τεκμηριωμένη, ενώπιον της επιτροπής, προκειμένου να επανεξεταστεί το εν λόγω ποσοστό.

Κατά την επανεξέταση, αξιολογούνται τα στοιχεία της ένστασης από την επιτροπή και συντάσσεται αναλόγως νέο πρακτικό με το τελικό προσδιορισθέν ποσοστό απαλλαγής, το οποίο υποβάλλεται στην αρμόδια ΕΛ.Υ.Τ.. Η αρμόδια ΕΛ.Υ.Τ., βάσει αυτού, εκδίδει την απόφαση έγκρισης υπαγωγής στην περ. στ) της παρ. 1 του άρθρου 76 του ν. 5222/2025, σύμφωνα με την παρ. 4 του άρθρου 3, στην οποία αναγράφεται το προσδιορισθέν ποσοστό του απαλλασσόμενου από τον Ε.Φ.Κ. φυσικού αερίου που χρησιμοποιείται αποκλειστικά για την παραγωγή ηλεκτρικής ενέργειας επί της συνολικής κατανάλωσης φυσικού αερίου της εγκατάστασης και εφαρμόζονται αναλόγως τα οριζόμενα στις παρ. 4, 5 και 6 του άρθρου 3.

2. Σε περίπτωση που μετά από τακτικό ή έκτακτο έλεγχο της αρμόδιας ΕΛ.Υ.Τ. ή κατόπιν ενημέρωσης της επιχείρησης, βάσει της παρ. 2 του άρθρου 4, ανακύψουν δεδομένα τα οποία επιβάλλουν την εκ νέου διενέργεια ελέγχου από την επιτροπή και την σύνταξη νέου πρακτικού, εκδίδεται νεότερη απόφαση με αναθεωρημένο το ποσοστό του απαλλασσόμενου από τον Ε.Φ.Κ. φυσικού αερίου που χρησιμοποιείται για την παραγωγή ηλεκτρικής ενέργειας επί της συνολικής κατανάλωσης φυσικού αερίου της εγκατάστασης.

Άρθρο 6

Προσδιορισμός των απαλλασσομένων ποσοτήτων φυσικού αερίου που χρησιμοποιούνται για τη παραγωγή ηλεκτρικής ενέργειας σε μονάδες συμπαραγωγής ηλεκτρισμού και θερμότητας

Για τα δικαιούχα απαλλαγής πρόσωπα του άρθρου 2 τα οποία διαθέτουν μονάδες συμπαραγωγής ηλεκτρισμού και θερμότητας που χρησιμοποιούν φυσικό αέριο, ισχύουν, κατά περίπτωση, τα ακόλουθα:

1. Για δικαιούχα απαλλαγής πρόσωπα που είναι μονάδες ΣΗΘΥΑ α) εγγεγραμμένες είτε στο Μητρώο Κατανεμόμενων Μονάδων ΣΗΘΥΑ της ΔΑΠΕΕΠ ΑΕ, είτε στο Μητρώο Μονάδων ΑΠΕ και ΣΗΘΥΑ της ΔΑΠΕΕΠ ΑΕ, β) έχουν συνάψει Σύμβαση Λειτουργικής Ενίσχυσης Διαφορικής Προσαύξησης (ΣΕΔΠ) κατά τις διατάξεις του ν.4414/2016 ή Σύμβαση Πώλησης Ηλεκτρικής Ενέργειας (ΣΠΗΕ) εγγυημένης τιμής κατά τον ν. 2773/1999 και τον ν. 3468/2006, γ) διαθέτουν ΕγκεκριμένοΤεχνικό Προσάρτημα κατά την υπό στοιχεία Δ5-ΗΛ/Γ/Φ1/οικ.23278/23.11.2012 απόφαση του Υφυπουργού περιβάλλοντος, Ενέργειας και Κλιματικής Αλλαγής και δ) έχουν εγκαταστήσει τις απαραίτητες μετρητικές διατάξεις για την μέτρηση σε ωριαία βάση της παραγόμενης ηλεκτρικής ενέργειας στους ακροδέκτες της γεννήτριας, της συνολικής ενέργειας καυσίμου που καταναλώνεται στη μονάδα συμπαραγωγής, καθώς και της χρήσιμης θερμικής ενέργειας, υπολογίζονται σε ωριαία βάση από το Πληροφοριακό Σύστημα ΣΗΘΥΑ της ΔΑΠΕ- ΕΠ ΑΕ και μετά το τέλος κάθε μήνα σε μηνιαία βάση η ενέργεια του καυσίμου που αντιστοιχεί στη παραγωγή της χρήσιμης θερμικής ενέργειας και η ενέργεια καυσίμου που αντιστοιχεί στην παραγωγή της ηλεκτρικής ενέργειας στους ακροδέκτες της γεννήτριας. Τα εν λόγω στοιχεία αποστέλλονται από τον ΔΑΠΕΕΠ ΑΕ στα ως άνω δικαιούχα απαλλαγής πρόσωπα, βάσει των οποίων υποβάλλεται η δήλωση της παρ. 4 του άρθρου 4. μέτρηση σε ωριαία βάση της παραγόμενης ηλεκτρικής ενέργειας στους ακροδέκτες της γεννήτριας, της συνολικής ενέργειας καυσίμου που καταναλώνεται στη μονάδα συμπαραγωγής, καθώς και της χρήσιμης θερμικής ενέργειας, υπολογίζονται σε ωριαία βάση από το Πληροφοριακό Σύστημα ΣΗΘΥΑ της ΔΑΠΕΕΠ ΑΕ και μετά το τέλος κάθε μήνα σε μηνιαία βάση η ενέργεια του καυσίμου που αντιστοιχεί στη παραγωγή της χρήσιμης θερμικής ενέργειας και η ενέργεια καυσίμου που αντιστοιχεί στην παραγωγή της ηλεκτρικής ενέργειας στους ακροδέκτες της γεννήτριας. Τα εν λόγω στοιχεία αποστέλλονται από τον ΔΑΠΕΕΠ ΑΕ στα ως άνω δικαιούχα απαλλαγής πρόσωπα, βάσει των οποίων υποβάλλεται η δήλωση της παρ. 4 του άρθρου 4.

όπου,

FC ή FC,LHV : Η συνολική ενέργεια καυσίμου που αντιστοιχεί στην Κατωτέρα Θερμογόνο Ικανότητα και καταναλώθηκε από τη μονάδα συμπαραγωγής για την παραγωγή της ηλεκτρικής ενέργειας στους ακροδέκτες της γεννήτριας ΕC , και της χρήσιμης θερμικής ενέργειας HCHP όπως αυτή προκύπτει από το Πληροφοριακό Σύστημα ΣΗΘΥΑ της ΔΑΠΕΕΠ ΑΕ.

F ή FCE,LHV : Η ενέργεια καυσίμου που αντιστοιχεί στην Κατωτέρα Θερμογόνο Ικανότητα και καταναλώθηκε από τη μονάδα συμπαραγωγής για την παραγωγή της ηλεκτρικής ενέργειας στους ακροδέκτες της γεννήτριας ΕC .

FCH ή FCH,LHV : Η ενέργεια καυσίμου που αντιστοιχεί στην Κατωτέρα Θερμογόνο Ικανότητα και καταναλώθηκε από τη μονάδα συμπαραγωγής για την παραγωγή της χρήσιμης θερμικής ενέργειας HCHP .

FC,UHV : Η συνολική ενέργεια καυσίμου που αντιστοιχεί στην Ανωτέρα Θερμογόνο Ικανότητα και καταναλώθηκε από τη μονάδα συμπαραγωγής για την παραγωγή της ηλεκτρικής ενέργειας στους ακροδέκτες της γεννήτριας ΕC , και της χρήσιμης θερμικής ενέργειας, HCHP .

FCE,UHV : Η ενέργεια καυσίμου που αντιστοιχεί στην Ανωτέρα Θερμογόνο Ικανότητα και καταναλώθηκε από τη μονάδα συμπαραγωγής για την παραγωγή της ηλεκτρικής ενέργειας στους ακροδέκτες της γεννήτριας ΕC .

FCH,UHV : H ενέργεια καυσίμου που αντιστοιχεί στην Ανωτέρα Θερμογόνο Ικανότητα και καταναλώθηκε από τη μονάδα συμπαραγωγής για την παραγωγή της χρήσιμης θερμικής ενέργειας HCHP .

FΕ : Η ενέργεια καυσίμου για τη χωριστή παραγωγή της ηλεκτρικής ενέργειας ΕC .

FH : Η ενέργεια καυσίμου για τη χωριστή παραγωγή της χρήσιμης θερμικής ενέργειας HCHP .

EC : Η ηλεκτρική ενέργεια στους ακροδέκτες της γεννήτριας της μονάδας συμπαραγωγής όπως αυτή προκύπτει από το Πληροφοριακό Σύστημα ΣΗΘΥΑ της ΔΑΠΕΕΠ ΑΕ.

HCHP : Η χρήσιμη θερμική ενέργεια μονάδας συμπαραγωγής.

PESR (%): Ο λόγος συνολικής εξοικονόμησης πρωτογενούς ενέργειας συμπαραγωγικού και μη συμπαραγωγικού μέρους μονάδας συμπαραγωγής όπως αυτός υπολογίζεται σε ωριαία βάση από το Πληροφοριακό Σύστημα ΣΗΘΥΑ της ΔΑΠΕΕΠ ΑΕ.

ηer : Η εναρμονισμένη τιμή αναφοράς του βαθμού απόδοσης για τη χωριστή παραγωγή της ηλεκτρικής ενέργειας, σύμφωνα με τον Κανονισμό (ΕΕ) 2015/2402, όπως αυτή καθορίζεται στο Εγκεκριμένο από το ΔΑΠΕΕΠ Τεχνικό Προσάρτημα της μονάδας συμπαραγωγής σύμφωνα με τις διατάξεις της υπό στοιχεία Δ5-ΗΛ/Γ/Φ1/οικ.23278/23.11.2012 απόφασης Υφυπουργού περιβάλλοντος, Ενέργειας και Κλιματικής Αλλαγής και προκύπτει από το Πληροφοριακό Σύστημα ΣΗΘΥΑ της ΔΑΠΕΕΠ ΑΕ.

2. Για τις υπόλοιπες μονάδες συμπαραγωγής εξαιρουμένων των μονάδων συμπαραγωγής πολύ μικρής κλίμακας του ν. 4342/2015, η ποσότητα του φυσικού αερίου που αντιστοιχεί στην παραγωγή της ηλεκτρικής ενέργειας υπολογίζεται από τα δικαιούχα απαλλαγής πρόσωπα χρησιμοποιώντας τους προκαθορισμένους λόγους ηλεκτρικής ενέργειας προς θερμότητα ανά τεχνολογία (C), του Παραρτήματος Ι του ν. 4342/2015 (Α’143), όπως παρουσιάζονται στον παρακάτω πίνακα:

Τύπος μονάδας Λόγος ηλεκτρικής Ενέργειας προς θερμότητα, C
α) Αεριοστρόβιλος συνδυασμένου κύκλου με ανάκτηση θερμότητας 0,95
β) Ατμοστρόβιλος αντίθλιψης 0,45
γ) Ατμοστρόβιλος συμπύκνωσης - απομάστευσης 0,45
δ) Αεριοστρόβιλος με ανάκτηση θερμότητας 0,55
ε) Μηχανή εσωτερικής καύσης 0,75

όπου,

FC ή FC,LHV : Η συνολική ενέργεια καυσίμου που αντιστοιχεί στην Κατωτέρα Θερμογόνο Ικανότητα και καταναλώθηκε από τη μονάδα συμπαραγωγής για την παραγωγή της ηλεκτρικής ενέργειας στους ακροδέκτες της γεννήτριας ΕC , και της χρήσιμης θερμικής ενέργειας HCHP .

F ή FCE,LHV : Η ενέργεια καυσίμου που αντιστοιχεί στην Κατωτέρα Θερμογόνο Ικανότητα και καταναλώθηκε από τη μονάδα συμπαραγωγής για την παραγωγή της ηλεκτρικής ενέργειας στους ακροδέκτες της γεννήτριας ΕC .

FCH ή FCH,LHV : Η ενέργεια καυσίμου που αντιστοιχεί στην Κατωτέρα Θερμογόνο Ικανότητα και καταναλώθηκε από τη μονάδα συμπαραγωγής για την παραγωγή της χρήσιμης θερμικής ενέργειας HCHP .

FC,UHV : Η συνολική ενέργεια καυσίμου που αντιστοιχεί στην Ανωτέρα Θερμογόνο Ικανότητα και καταναλώθηκε από τη μονάδα συμπαραγωγής για την παραγωγή της ηλεκτρικής ενέργειας στους ακροδέκτες της γεννήτριας ΕC , και της χρήσιμης θερμικής ενέργειας, HCHP .

FCE,UHV : Η ενέργεια καυσίμου που αντιστοιχεί στην Ανωτέρα Θερμογόνο Ικανότητα και καταναλώθηκε από τη μονάδα συμπαραγωγής για την παραγωγή της ηλεκτρικής ενέργειας στους ακροδέκτες της γεννήτριας ΕC .

FCH,UHV : Η ενέργεια καυσίμου που αντιστοιχεί στην Ανωτέρα Θερμογόνο Ικανότητα και καταναλώθηκε από τη μονάδα συμπαραγωγής για την παραγωγή της χρήσιμης θερμικής ενέργειας HCHP .

FΕ : Η ενέργεια καυσίμου για τη χωριστή παραγωγή της ηλεκτρικής ενέργειας ΕC .

FH : Η ενέργεια καυσίμου για τη χωριστή παραγωγή της χρήσιμης θερμικής ενέργειας HCHP .

EC : Η ηλεκτρική ενέργεια στους ακροδέκτες της γεννήτριας της μονάδας συμπαραγωγής.

HCHP : Η χρήσιμη θερμική ενέργεια μονάδας συμπαραγωγής.

PESR (%): Ο λόγος συνολικής εξοικονόμησης πρωτογενούς ενέργειας συμπαραγωγικού και μη συμπαραγωγικού μέρους μονάδας συμπαραγωγής.

C: Ο λόγος ηλεκτρικής ενέργειας προς θερμότητα ανά τεχνολογία παραγωγής, όπως προκύπτει από τον ανωτέρω πίνακα.

ηhr : Η εναρμονισμένη τιμή αναφοράς του βαθμού απόδοσης για τη χωριστή παραγωγή θερμότητας, σύμφωνα με τον Κανονισμό (ΕΕ) 2015/2402.

ηer : Η εναρμονισμένη τιμή αναφοράς του βαθμού απόδοσης για τη χωριστή παραγωγή ηλεκτρικής ενέργειας, σύμφωνα με τον Κανονισμό (ΕΕ) 2015/2402.

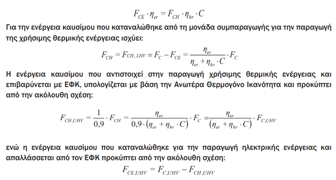
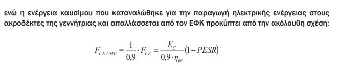
3. Όσον αφορά τις μονάδες συμπαραγωγής πολύ μικρής κλίμακας του ν.4342/ ισχύει, (μονάδες με μέγιστη ηλεκτρική ισχύ μικρότερη από πενήντα κιλοβάτ (50 kW παραδοχή ότι αυτές αποτελούν μηχανές εσωτερικής καύσης, η ενέργεια κα αντιστοιχεί στην Ανωτέρα Θερμογόνο Ικανότητα και καταναλώθηκε από συμπαραγωγής για την παραγωγή χρήσιμης θερμικής ενέργειας και επιβαρύνε υπολογίζεται από τα δικαιούχα απαλλαγής πρόσωπα βάσει της ακόλουθης σχέσης:

ενώ η ενέργεια καυσίμου που καταναλώθηκε για την παραγωγή ηλεκτρικής ενέργειας και απαλλάσσεται από τον ΕΦΚ υπολογίζεται από την ακόλουθη σχέση:

Άρθρο 7

Υποχρεώσεις διανομέων-αναδιανομέων/ Υποβολή Δήλωσης Ε.Φ.Κ.

1. Ο διανομέας ή αναδιανομέας φυσικού αερίου υποβάλλει το αργότερο μέχρι την εικοστή (20η) ημέρα του επόμενου μήνα από την έκδοση των σχετικών παραστατικών πώλησης φυσικού αερίου, συγκεντρωτική Δήλωση Ε.Φ.Κ. τηρώντας τα οριζόμενα στην υπό στοιχεία Α.1218/3-6-2019 απόφαση του Διοικητή της ΑΑΔΕ., στην οποία συμπληρώνονται σε ξεχωριστούς στίχους οι απαλλασσόμενες από τον Ε.Φ.Κ. ποσότητες φυσικού αερίου σε σχέση με τις ποσότητες φυσικού αερίου που δεν απαλλάσσονται από τον Ε.Φ.Κ..

2. Στην περίπτωση που διανομέας ή αναδιανομέας φυσικού αερίου, είναι ο Προμηθευτής φυσικού αερίου κατά τα οριζόμενα στην υποπερ. βα) της περ. β) του άρθρου 52 του ν. 5222/2025, η Δήλωση Ε.Φ.Κ., συνοδεύεται από συγκεντρωτική κατάσταση επί της οποίας προσδιορίζονται, ανά δικαιούχο απαλλαγής πρόσωπο (ΑΦΜ δικαιούχου), ο αριθμός μητρώου του δικαιούχου απαλλαγής προσώπου, η χρονική περίοδος κατανάλωσης του φυσικού αερίου, οι ποσότητες φυσικού αερίου που παραδόθηκαν με απαλλαγή από τον ΕΦΚ στα δικαιούχα απαλλαγής πρόσωπα για την παραγωγή ηλεκτρικής ενέργειας και η μονάδα μέτρησης σε GJ και ΚWh καθώς και τα σχετικά παραστατικά πώλησης.

3. Σε περίπτωση που το δικαιούχο απαλλαγής πρόσωπο είναι και διανομέας ή αναδιανομέας φυσικού αερίου ως Τελικός Πελάτης φυσικού αερίου, κατά τα οριζόμενα στην υποπερ. ββ) της περ. β) του άρθρου 52 του ν. 5222/2025, η Δήλωση Ε.Φ.Κ συνοδεύεται από συγκεντρωτική κατάσταση επί της οποίας προσδιορίζονται, ο αριθμός μητρώου του δικαιούχου απαλλαγής προσώπου, η χρονική περίοδος κατανάλωσης φυσικού αερίου, οι ποσότητες φυσικού αερίου που καταναλώθηκαν για την παραγωγή ηλεκτρικής ενέργειας, μειούμενες με τις ποσότητες φυσικού αερίου που προμηθεύτηκε για τον ίδιο σκοπό από Προμηθευτή φυσικού αερίου, κατά τα οριζόμενα στην υποπερ. β) της περ. β) του άρθρου 52 του ν. 5222/2025, σε σημείο Κατανάλωσης, η μονάδα μέτρησης σε GJ και ΚWh, καθώς και τα σχετικά παραστατικά πώλησης.

4. Στα τηρούμενα βάσει των Ελληνικών Λογιστικών Προτύπων λογιστικά αρχεία, οι διανομείς ή αναδιανομείς οφείλουν να καταχωρίζουν σε ιδιαίτερους λογαριασμούς, τις καταναλωθείσες ποσότητες φυσικού αερίου που απαλλάσσονται του Ε.Φ.Κ., καθώς και την αξία χρέωσης αυτών, προκειμένου οι Ελεγκτικές Υπηρεσίες να μπορούν να προβαίνουν σε ελέγχους σε σχέση με τις υποβληθείσες Δηλώσεις Ε.Φ.Κ. και τα εκδοθέντα παραστατικά πώλησης φυσικού αερίου.

Άρθρο 8

Έλεγχοι

1. Η αρμόδια ΕΛ.Υ.Τ. προβαίνει σε ελέγχους για τη διαπίστωση τήρησης από τους διανομείς ή αναδιανομείς φυσικού αερίου και από τα δικαιούχα απαλλαγής πρόσωπα των οριζομένων στην παρούσα, όρων και προϋποθέσεων.

2. Η αρμόδια ΕΛ.Υ.Τ πραγματοποιεί τακτικό έλεγχο των δικαιούχων απαλλαγής προσώπων σε ποσοστό τουλάχιστον 35% με σκοπό εντός τριετίας να ελεγχθεί το σύνολο αυτών. Για τη διαπίστωση της νόμιμης χρησιμοποίησης των απαλλασσόμενων από τον Ε.Φ.Κ. ποσοτήτων του φυσικού αερίου που προκύπτουν βάσει των Δηλώσεων Ε.Φ.Κ., λαμβάνονται υπόψη τα στοιχεία που της αποστέλλονται κατ’εφαρμογή του άρθρου 1 της υπό στοιχεία. Α.1217/6-6-2019 κοινής υπουργικής απόφασης, τις δηλώσεις της παρ. 4 του άρθρου 4 της παρούσας, αναφορικά με τις ποσότητες φυσικού αερίου που απαλλάσσονται και κατά περίπτωση το προσδιορισθέν ποσοστό του απαλλασσόμενου από τον Ε.Φ.Κ. φυσικού αερίου του άρθρου 5 ή τη μεθοδολογία του άρθρου 6, επαληθεύοντας παράλληλα τον ορθό προσδιορισμό των απαλλασσόμενων από τον Ε.Φ.Κ. ποσοτήτων φυσικού αερίου που τα δικαιούχα απαλλαγής πρόσωπα δηλώνουν, εκτός της περίπτωσης που ο προσδιορισμός των απαλλασσόμενων ποσοτήτων πραγματοποιείται και αποστέλλεται από τον ΔΑΠΕΕΠ ΑΕ, κατά τα οριζόμενα στην παρ. 1 του άρθρου 6.

Η αρμόδια ΕΛ.Υ.Τ. δύναται να διενεργήσει έκτακτο έλεγχο στα δικαιούχα απαλλαγής πρόσωπα, σε κάθε περίπτωση που κρίνεται αναγκαίο.

Στους ελέγχους αυτούς συμμετέχουν και υπάλληλοι του Υπουργείου Περιβάλλοντος και Ενέργειας ή υπάλληλοι της αρμόδιας Διεύθυνσης της οικείας Περιφερειακής Ενότητας, εφόσον κρίνεται αναγκαίο ότι για την αποτελεσματικότερη διενέργειά τους απαιτούνται ειδικότερες γνώσεις. Με την ολοκλήρωση του ελέγχου συντάσσεται σχετική έκθεση με τα αποτελέσματα του ελέγχου, αντίγραφο της οποίας, κοινοποιείται στην Ε.Υ.Τ.Ε.. Εφόσον στο πλαίσιο του ελέγχου ανακύπτουν ζητήματα που χρήζουν αξιολόγησης ή παροχής οδηγιών σχετικά με την εφαρμογή του σχετικού νομοθετικού και κανονιστικού πλαισίου, η έκθεση κοινοποιείται και στις Διευθύνσεις Ειδικών Φόρων Κατανάλωσης και ΦΠΑ και Στρατηγικής Τελωνειακών Ελέγχων και Παραβάσεων, καθώς και σε τυχόν άλλες συναρμόδιες υπηρεσίες.

3. Εφόσον από τους ανωτέρω ελέγχους διαπιστώνεται η απαλλαγή από τον Ε.Φ.Κ. ποσοτήτων φυσικού αερίου το οποίο δεν χρησιμοποιήθηκε για την παραγωγή ηλεκτρικής ενέργειας, στη σχετική έκθεση που συντάσσεται από την αρμόδια ΕΛ.Υ.Τ. προσδιορίζεται το ποσό των οφειλόμενων φορολογικών επιβαρύνσεων.

Αντίγραφο της ανωτέρω έκθεσης αποστέλλεται και στην κατά τόπο αρμόδια Τελωνειακή Αρχή της έδρας του δικαιούχου απαλλαγής προσώπου, για τις δικές της περαιτέρω ενέργειες σχετικά με τη βεβαίωση και είσπραξη των οφειλόμενων φορολογικών επιβαρύνσεων από το δικαιούχο απαλλαγής πρόσωπο.

Σε περίπτωση μη τήρησης των οριζόμενων στην παρούσα, εφαρμόζεται η παρ. 1 του άρθρου 131 του ν. 5222/2025 περί απλών τελωνειακών παραβάσεων, με την επιφύλαξη εφαρμογής των περί λαθρεμπορίας διατάξεων της παρ. 2 του ιδίου άρθρου, εφόσον συντρέχει προς τούτο περίπτωση.

Άρθρο 9

Καταργούμενες διατάξεις

Από την ημερομηνία έναρξης ισχύος της παρούσας καταργείται η υπό στοιχεία Α.1185/11.08.2021 (Β’3985) κοινή απόφαση του Υπουργού Περιβάλλοντος και Ενέργειας και του Διοικητή της ΑΑΔΕ.

Άρθρο 10

Μεταβατικές Διατάξεις

Για τη εφαρμογή των παρ. 2 και 3 του άρθρου 7, τα δικαιούχα απαλλαγής πρόσωπα που έχουν εγγραφεί στο Μητρώο της παρ. 4 του άρθρου 2, πριν την έναρξη ισχύος της παρούσας, κοινοποιούν στον διανομέα ή αναδιανομέα τους, εντός τριάντα (30) ημερών από την ημερομηνία έναρξη ισχύος αυτής, τον αριθμό που έχουν λάβει στο ανωτέρω Μητρώο.

Άρθρο 11

Έναρξη ισχύος

1. Η παρούσα απόφαση ισχύει από την ημερομηνία δημοσίευσής της στην Εφημερίδα της Κυβερνήσεως.

H απόφαση αυτή να δημοσιευθεί στην Εφημερίδα της Κυβερνήσεως.

Αθήνα, 23 Δεκεμβρίου 2025

Οι Υφυπουργοί

Εθνικής Οικονομίας και Οικονομικών
ΓΕΩΡΓΙΟΣ ΚΩΤΣΗΡΑΣ

Περιβάλλοντος και Ενέργειας
ΝΙΚΟΛΑΟΣ ΤΣΑΦΟΣ

Ο Διοικητής της Ανεξάρτητης Αρχής Δημοσίων Εσόδων
ΓΕΩΡΓΙΟΣ ΠΙΤΣΙΛΗΣ

ΔΙΑΦΗΜΙΣΗ

Δεν θέλετε να συμπληρώνετε το κείμενο αυτό σε κάθε αναζήτηση σας; Αρκεί απλά να γραφτείτε δωρεάν στο Forin.gr πατώντας εδώ ή να συνδεθείτε με τον λογαριασμό σας.

Δεν υπάρχουν σχόλια! Πρόσθεσε το σχόλιο σου τώρα!